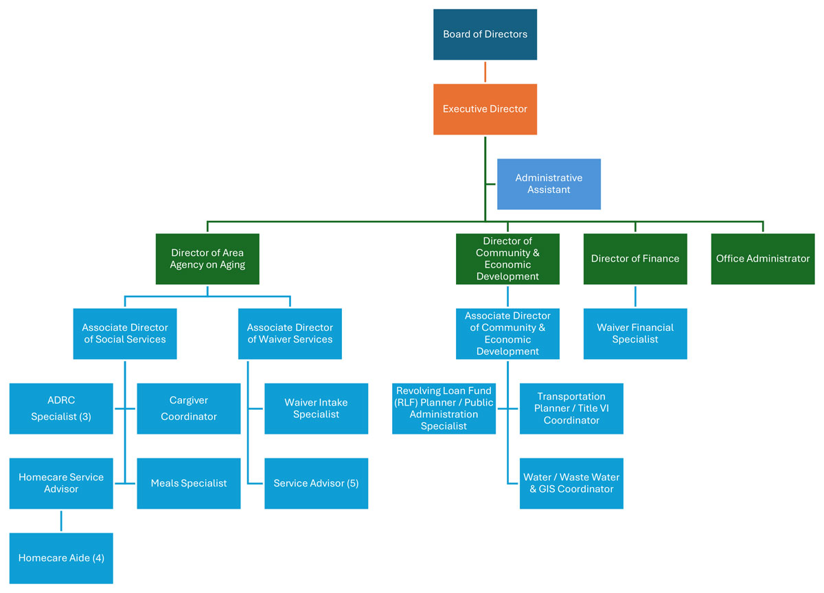
FIVCO ADD Organizational Chart
Click on the above graphic for larger view.
Administrative
Lance Hanshaw, Executive Director — lance@fivco.org, Ext. 100
Sandy Hillman, Office Administrator — sandy@fivco.org, Ext. 103
Rhonda Miller, Administrative Assistant — rhonda@fivco.org, Ext. 102
Finance
Erin Collier, Director of Finance — erin@fivco.org, Ext. 104
Tom Loperfido, Social Services Financial Specialist — toml@fivco.org, Ext. 118
Community & Economic Development
Luke Stapleton, Director of Community & Economic Development – luke@fivco.org, Ext. 143
Tim Wright, Transportation Planner / Title VI Coordinator — tim@fivco.org, Ext. 119
Brycen May, Water/Wastewater Coordinator / Project Administrator — brycen@fivco.org, Ext. 123
Janey Orcutt, Community & Econ Dev Planner / RLF Planner — janey@fivco.org, Ext. 112
Lashawna Miller, Associate Director of Community & Econ Dev Planner / Project Administrator- lashawna@fivco.org, Ext. 111
Social Services
Nicole Davis, Director of Social Services — nicole@fivco.org, Ext. 120
Morgan King, Associate Director of Social Services — morgan@fivco.org, Ext. 131
Amy Kemper, Lead ADRC Specialist — amy@fivco.org, Ext. 124
Lee Gifford, ADRC Specialist / MIPPA/ SHIP Counselor — lee@fivco.org, Ext. 122
Nellie Bartley, ADRC Specialist — nellie@fivco.org, Ext. 113
Natalie Karle, Meals Specialist — natalie@fivco.org, Ext. 133
Vicki Green, Meals Specialist – vicki@fivco.org, Ext. 114
Viola Morgan, Caregiver Coordinator —viola@fivco.org, Ext. 128
Savannah Kouns, Homecare Service Advisor / Homecare Scheduler — savannah@fivco.org, Ext. 125
Brenda Hood, Homecare Aide — brenda@fivco.org
Gawanda Slate, Homecare Aide — gawanda@fivco.org
Waiver Services
Taylor Riffe, Director of Waiver Services— taylor@fivco.org, Ext. 121
Janice Miller, Waiver Service Advisor / Veteran Director Care Advisor — janice@fivco.org, Ext. 144
Barbara Crosby, Waiver Service Advisor — barbarac@fivco.org, Ext. 130
Aaron Ammons, Waiver Service Advisor — aaron@fivco.org, Ext. 126
Stephanie Delong, Waiver Service Advisor — stephanie@fivco.org , Ext. 132
Karen Bowe, Waiver Service Advisor — karen@fivco.org, Ext. 127
Cody Rayburn, Waiver Intake Specialist— cody@fivco.org, Ext. 129
